9001cc金沙首页
导航菜单
网站首页
金沙官网
学院简介
领导简介
机构设置
走进机械
机械风采
师资队伍
师资概况
师资队伍
人才培养
本科生培养
专业介绍
培养方案
教学平台
教研教改
教学管理
工程认证
研究生培养
招生简章
学位点介绍
专业目录
导师信息
考试大纲及参考书目
线上宣讲会
学科建设
学科建设
学科团队
科学研究
科研平台
科研项目
科研成果
社会服务
党建工作
学工在线
班风建设
团学活动
创新创业
日常管理
招生就业
招生信息
就业服务
信息公开
常用下载
校历及作息表
教学用表
科研用表
学生用表
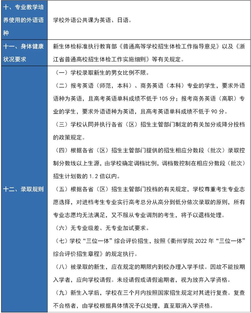
9001cc金沙首页2022年普通高校招生章程
浏览:
696
次 发布日期:2022年06月01日
网站首页
学院简介
人才培养
栏目导航